바이브코딩 앱이 터졌다 — '코드는 죽지 않는다' 해커뉴스 352표 반론
바이브코딩으로 만든 앱이 바이럴 후 서버가 터졌습니다. 해커뉴스 352표를 받은 '코드는 죽지 않는다' 반론의 핵심 3가지와, AI 앱을 실제 서비스로 키울 때 반드시 알아야 할 실전 교훈을 정리합니다.
• 바이브코딩 실전 — 코딩 모르는 배관 기술자가 AI 앱 만들어 96만 뷰
• 테렌스 타오 AI 한계 진단 — 아이디어는 공짜, 검증 비용은 폭등
• AI 악성코드 Slopoly — IBM이 분석한 해커의 AI 코딩 실태와 방어법
바이브코딩(vibe coding)으로 만든 앱이 사용자 폭증에 서버가 터지면서, AI 코딩의 한계와 가능성을 둘러싼 논쟁이 해커뉴스를 뜨겁게 달궜습니다. 뉴스레터 매체 Every의 대표 Dan Shipper가 AI에게 말로 지시해서 코드를 만드는 바이브코딩 방식으로 텍스트 에디터 앱 'Proof'를 완성했지만, 사용자가 한꺼번에 몰리면서 앱이 멈춰버렸습니다. 해커뉴스에서 352표, 댓글 259개를 받으며 터진 논쟁의 핵심을 정리합니다.
바이브코딩 앱이 인기 끌자 벌어진 서버 장애
Shipper의 Proof 앱은 여러 사람이 동시에 글을 쓸 수 있는 실시간 공동 편집 기능을 갖추고 있었습니다. 혼자 쓸 때는 문제가 없었지만, 사용자가 늘어나면서 실시간 협업 기능에서 성능 문제가 터졌습니다.
Shipper는 트위터에서 이렇게 토로했습니다.
"실시간 협업은 정말로 엄청나게 어렵다. 예외 상황이 엄청 많고, 코드가 너무 커져서 AI가 처리하는 루프도 엄청나게 길어졌다."
— Dan Shipper, Every 대표

핵심은 이겁니다: AI에게 맡겼던 앱이 커지자, AI 자체도 이 복잡성을 감당하기 어려워졌습니다. "만들어줘"라는 한마디로 시작한 앱이, 사용자가 늘어나면서 사람도 AI도 손대기 어려운 상태가 된 겁니다. 바이브코딩 입문 가이드에서 기초 개념부터 확인할 수 있습니다.
Val Town 창업자가 쓴 352표짜리 반론 — AI 코딩의 진짜 문제
이 사건을 지켜본 Val Town(코드를 저장하면 서버 배포까지 자동으로 해주는 클라우드 플랫폼) 창업자 Steve Krouse가 에세이를 썼습니다. 제목은 "Reports of code's death are greatly exaggerated"(코드의 죽음에 대한 보도는 크게 과장됐다).
해커뉴스에서 352표를 받으며 259개 댓글이 달리는 뜨거운 논쟁을 불러일으켰습니다. Krouse의 반론 핵심은 세 가지입니다.
1. 말로 된 지시는 정확하지 않다
"장바구니 페이지 만들어줘"라고 시키면 AI가 뭔가를 만들긴 합니다. 하지만 결제 실패 시 재시도 로직, 동시 접속자 처리, 네트워크 끊김 대응 같은 수십 가지 예외 상황은 빠져 있습니다. 버트런드 러셀의 말처럼, "모든 것은 정확하게 만들어보기 전까지는 생각보다 훨씬 모호합니다."
2. 진짜 복잡성은 눈에 보이지 않는다
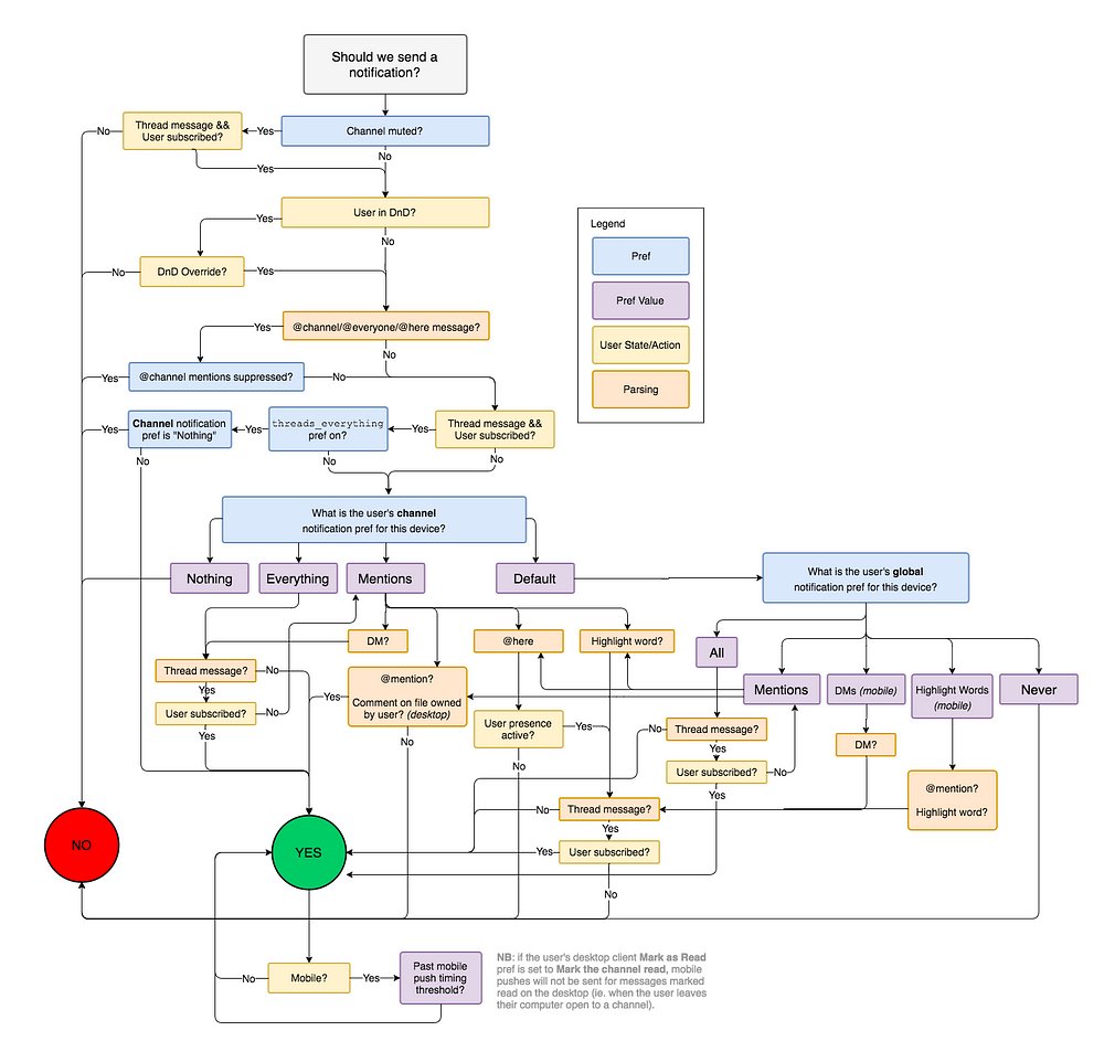
Krouse는 Slack 알림 시스템을 예로 들었습니다. "알림을 보낼까 말까"라는 단순한 질문 뒤에 실제로 숨어 있는 분기 조건을 보면 이렇습니다.

위 그림은 Slack이 알림을 보낼지 말지 결정하는 실제 플로우차트입니다. "알림을 보내"라는 단순한 지시 뒤에 이렇게 복잡한 로직이 숨어 있습니다. 바이브코딩으로는 이 복잡성을 처음부터 잡아내기 어렵습니다.
그런데 전 React 팀 리더 Sophie Alpert가 같은 로직을 아래처럼 깔끔하게 재설계했습니다.

같은 기능인데 훨씬 단순합니다. 이것이 바로 추상화(abstraction)의 힘입니다 — 복잡한 것을 이해하기 쉬운 구조로 재정리하는 기술입니다.
3. AI는 코드를 없애는 게 아니라 더 좋은 코드를 만들어야 한다
Krouse는 실제로 Claude Opus 4.6의 도움을 받아 React Router 7(웹페이지 간 이동을 관리하는 도구) 통합 문제를 해결했습니다. 결과물은 50줄짜리 풀스택 웹앱 데모인 vtrr 프레임워크입니다. AI에게 "코드를 많이 써줘"가 아니라 "이 설계 문제를 풀어줘"라고 맡긴 겁니다. Claude Code 핵심 기능 가이드에서 AI를 설계 도우미로 활용하는 방법을 확인할 수 있습니다.

AI 코딩 시대, 소설과 코드의 공통점
Krouse는 흥미로운 비유를 들었습니다. ChatGPT가 글을 써준다고 해서 "소설이 죽었다"고 말하는 사람은 없습니다. 오히려 좋은 소설의 가치가 더 올라갔습니다. 코드도 마찬가지라는 겁니다.
AI가 기본적인 코드를 대신 써주는 시대에, 개발자의 진짜 가치는 "코드를 타이핑하는 속도"가 아니라 "복잡한 문제를 단순하게 정리하는 능력"에 있습니다. 인류는 수천 년간 복잡성을 추상화로 다뤄왔고, 그 기술은 AI 시대에도 사라지지 않습니다.
컴퓨터 과학자 Edsger Dijkstra의 말을 빌리면: "추상화의 목적은 모호하게 만드는 것이 아니라, 새로운 차원에서 완벽하게 정확해지는 것입니다."
바이브코딩 앱을 실서비스로 키우는 실전 체크리스트
이 논쟁에서 바이브코딩으로 앱을 만드는 분들이 바로 적용할 수 있는 교훈을 정리합니다.
프로토타입까지는 바이브코딩으로 충분합니다. AI에게 "이런 앱 만들어줘"라고 시켜서 첫 버전을 빠르게 만드는 건 좋은 전략입니다. 문제는 그다음입니다.
사용자가 늘 것을 대비해 핵심 기능은 점검이 필요합니다. 특히 실시간 협업, 결제, 로그인 같은 기능은 AI가 놓치는 예외 상황이 많습니다. Dan Shipper가 겪은 것처럼, 사용자가 몰리면 이 예외들이 한꺼번에 터집니다.
AI를 "코드 생성기"가 아니라 "설계 도우미"로 쓰는 것이 핵심입니다. Steve Krouse처럼 AI에게 "이 복잡한 구조를 더 단순하게 만들 방법을 찾아줘"라고 맡기면, AI가 진짜 힘을 발휘합니다.
Krouse의 원문 에세이 전문을 읽으면 Dan Shipper 사례, Slack 플로우차트 비교, 인지과학의 7±2 법칙까지 더 깊은 논거를 확인할 수 있습니다. 바이브코딩 앱을 실제 서비스로 키우는 분이라면, 어디서 AI의 도움을 받고 어디서 직접 설계해야 하는지 판단하는 데 도움이 됩니다.
관련 콘텐츠 — Easy클코로 AI 시작하기 | 무료 학습 가이드 | AI 뉴스 더보기
출처